365英国上市公司(中国·VIP集团)官方网站|Global Platform
首页
组织机构
团委分工
学生机构
办公室
青年传媒中心
青年志愿者工作部
社会实践部
宣传部
综合事务部
组织部
学生组织
阳光站
大学生科技创新中心
社团联合会
学生会
研究生会
志愿者工作部
活力南华
团讯要闻
院级时讯
船山学院
电气工程学院
公共卫生学院
管理学院
核科学技术学院
核资源工程学院
护理学院
化学化工学院
环境与安全工程学院
机械工程学院
计算机学院
继续教育学院
建筑学院
经济与法学学院
设计艺术学院
数理学院
土木工程学院
药学与生物科学学院
医学院
语言文学学院
国正版365官方网站
时政要闻
调查研究
魅力南华
图文专栏
青年发声
特色专题
寒假社会实践
团代会
四代会
五代会
六代会
学代会
六代会
七代会
八代会
九代会
十代会
十二代会
一学一做
社团文化
通知公告
下载专区
荣誉墙
领导讲话
当前位置:
首页
>>
特色专题
>>
三下乡
>>
2019年三下乡
>>
正文
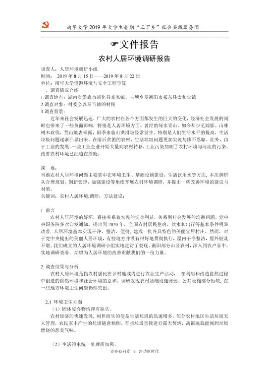
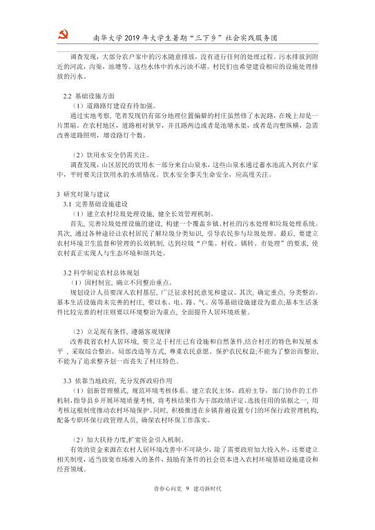
英国上市公司3652019年三下乡简报第一期(人居环境)
2019-09-05 共青团英国上市公司365委员会 点击:次
(责任编辑:刘琪)
【关闭】